云南省历年成考录取分数线-尊龙凯时人生就是搏
点击量: 1603
发布时间: 2020-11-24 10:01
微信号:18064481435
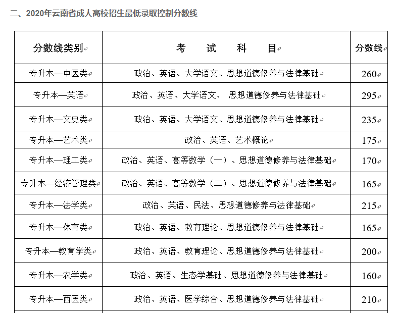
专升本

高起本

高起专


其他省份的成考生想要历年分数线对比可以关注小聚后续动态哦~
随着踏入社会,很多人都无缘全日制学历的提升自己,那么只能退而求其次的通过成人高等教育的方式来提升自己:
初中、中专、高中学历想要拿全日制大专学历的,可以考虑福建省的二元制全日制大专政策等;
初中、中专、高中、大专学历想要拿大专、本科学历的,可以考虑成人高等教育的方式:自学考试、成人高考、网络教育、国家开放大学(电大)等学历提升形式获取;
想要学历提升?不知道怎么选择?咨询在线老师或快速添加老师微信:171 0118 0054 (手机微信同号)免费咨询。